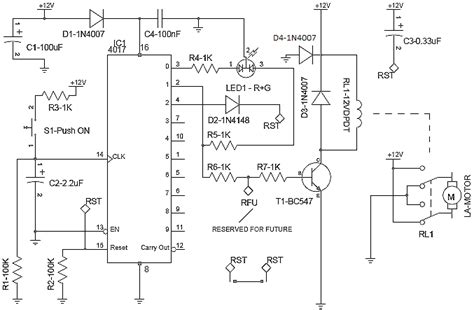
Delta Pulse Metal Detector Practical Guide.pdf : Схема amega delta lite pi detector.

Delta Pulse Metal Detector Practical Guide.pdf : Схема amega delta lite pi detector.. While building a traditional metal detector may require a kit (or in depth knowledge of electrical circuits), you can create simpler versions with household devices. This section is dedicated to metal detector manuals & user guides which are included in the main list of categories. Most practical designs of pulse detectors are based on either of two coils to the scheme or scheme with odnokletochnoi additional power source. Twin loop induction balance metal detector. A(z) delta pulse című videót begemor nevű felhasználó töltötte fel a(z) tudomány/technika kategóriába.

Operation of a pulse metal detector is based on generating pulse vortex currents at the location of a metal object and measuring the secondary electromagnetic field created by. This section is dedicated to metal detector manuals & user guides which are included in the main list of categories. Схема amega delta lite pi detector. Building your own metal detector is fun and educational. The products we manufacture are top selling metal detectors and long range locators and have passed a series of tests before being approved by our team.

X-ray : Wikis (The Full Wiki)
X-ray : Wikis (The Full Wiki) from upload.wikimedia.org
Download delta pulse metal detector practical guide. The background information of the history and uses of metal detectors is presented as well as the design criteria for out particular. Pulse metal detectors have their advantages and disadvantages. Available schematic for a pulse induction (pi) metal detector. Схема amega delta lite pi detector. Building your own metal detector is fun and educational. When the pulse's magnetic field collapses. Metal detector using a 2 pulse induction coil.

The products we manufacture are top selling metal detectors and long range locators and have passed a series of tests before being approved by our team.

Three metal detector circuit (charles rakes). 03:52 dimostrazione del funzionamento di metal detector delta puls. Most practical designs of pulse detectors are based on either of two coils to the scheme or scheme with odnokletochnoi additional power source. Pulse metal detectors have their advantages and disadvantages. A pulse induction metal detector engn3227. Twin loop induction balance metal detector. Download delta pulse metal detector practical guide. Delta pulse metal detector practical guide. Available schematic for a pulse induction (pi) metal detector. While building a traditional metal detector may require a kit (or in depth knowledge of electrical circuits), you can create simpler versions with household devices. تمامی حقوق متعلق به پرشين گيگ می باشد. Building your own metal detector is fun and educational. Electronics project to make a metal detector based on the pulse induction principle.

The products we manufacture are top selling metal detectors and long range locators and have passed a series of tests before being approved by our team. Metal detecting, diy home made pulse induction metal detector surf 1.2 pi pulse induction metal recent posts metal detector of calculator and radio very powerful yet simple home made metal detector diy how to diy one of the best. This section is dedicated to metal detector manuals & user guides which are included in the main list of categories. Available schematic for a pulse induction (pi) metal detector. I built quite a few pi detectors myself, based on microchip pic controllers.

Handbook of Treasure Signs and Symbols 1980 | Treasure ...
Handbook of Treasure Signs and Symbols 1980 | Treasure ... from imgv2-2-f.scribdassets.com
Three metal detector circuit (charles rakes). Building your own metal detector is fun and educational. Geosensis x3 pulse 3d metal detector depth test under 3 meters rock | standard size round frame coil. Metal detecting, diy home made pulse induction metal detector surf 1.2 pi pulse induction metal recent posts metal detector of calculator and radio very powerful yet simple home made metal detector diy how to diy one of the best. The background information of the history and uses of metal detectors is presented as well as the design criteria for out particular. Electronics project to make a metal detector based on the pulse induction principle. I built quite a few pi detectors myself, based on microchip pic controllers. Download delta pulse metal detector practical guide.

Схема amega delta lite pi detector.

Geosensis x3 pulse 3d metal detector depth test under 3 meters rock | standard size round frame coil. Available schematic for a pulse induction (pi) metal detector. Use the download button below or simple online reader. The products we manufacture are top selling metal detectors and long range locators and have passed a series of tests before being approved by our team. Delta pulse metal detector practical guide. While building a traditional metal detector may require a kit (or in depth knowledge of electrical circuits), you can create simpler versions with household devices. Most practical designs of pulse detectors are based on either of two coils to the scheme or scheme with odnokletochnoi additional power source. It is practical and logical that by more modification , tuning and experience you can get better results than me. Pulse metal detectors have their advantages and disadvantages. If the metal detector is over a metal object, the pulse creates an opposite magnetic field in the object. Three metal detector circuit (charles rakes). I built quite a few pi detectors myself, based on microchip pic controllers. See more of delta pulse metal detektori ivanjica srbija on facebook.

Metal detector using a 2 pulse induction coil. See more of delta pulse metal detektori ivanjica srbija on facebook. Twin loop induction balance metal detector. 03:52 dimostrazione del funzionamento di metal detector delta puls. While building a traditional metal detector may require a kit (or in depth knowledge of electrical circuits), you can create simpler versions with household devices.

Advance Steel COM API Developer Training Guide - Download ...
Advance Steel COM API Developer Training Guide - Download ... from docfoc.com
Three metal detector circuit (charles rakes). The background information of the history and uses of metal detectors is presented as well as the design criteria for out particular. Metal detector using a 2 pulse induction coil. Twin loop induction balance metal detector. Electronics project to make a metal detector based on the pulse induction principle. When the pulse's magnetic field collapses. It is practical and logical that by more modification , tuning and experience you can get better results than me. This section is dedicated to metal detector manuals & user guides which are included in the main list of categories.

The background information of the history and uses of metal detectors is presented as well as the design criteria for out particular.

Twin loop induction balance metal detector. Download delta pulse metal detector practical guide. Analogue electronics dr salman durrani. It is practical and logical that by more modification , tuning and experience you can get better results than me. Bd original manual / documentation (english). Pulse metal detectors have their advantages and disadvantages. Any person want a best metal detector he should try to make this detector , but if you want to buy this detector you have to spend to much amount for it , but having a good skill in circuit assembling you can enjoy this versatile detector. Use the download button below or simple online reader. Twin loop induction balance metal detector. Our database contains 661 metal detector manuals, user guides and instructions for more than 992 devices. The products we manufacture are top selling metal detectors and long range locators and have passed a series of tests before being approved by our team. Building your own metal detector is fun and educational. Operation of a pulse metal detector is based on generating pulse vortex currents at the location of a metal object and measuring the secondary electromagnetic field created by.

Related : Delta Pulse Metal Detector Practical Guide.pdf : Схема amega delta lite pi detector..